Michał ABRAMOWICZ1, Paweł MARCHEWKA1, Dorota PIERŚCIŃSKA2, Kamil PIERŚCIŃSKI2
1VIGO Photonics S.A., Poznańska 129/133, 05-850 Ożarów Mazowiecki
2Łukasiewicz - Instytut Mikroelektroniki i Fotoniki, al. Lotników 32/46, 02-668 Warszawa
W pracy przedstawiono wyniki badań nad możliwością zastosowania kwantowego lasera kaskadowego (ang. quantum cascade laser, QCL), pracującego impulsowo w zakresie średniej podczerwieni, w systemach komunikacji optycznej w wolnej przestrzeni. Podstawowym ograniczeniem przepływności danych w takim łączu jest pasmo pracy nadajnika i odbiornika fotonicznego [1]. Celem opisanych praz było sprawdzenie pasma modulacji laserów QCL wytworzonych w Łukasiewicz-IMiF w kontekście zastosowania ich jako źródeł nadawczych w łączu optycznym.
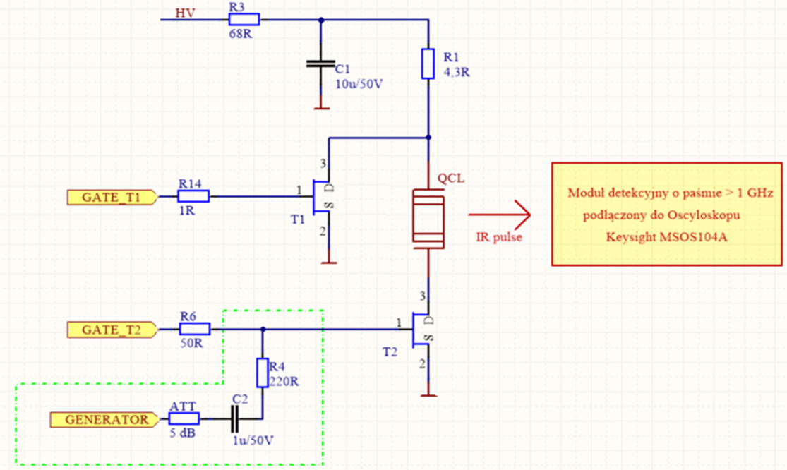
W ramach przeprowadzonych badań opracowano sterownik lasera umożliwiający generację impulsów laserowych o czasie trwania od 20 ns do 1 µs, współpracujący z laserem QCL, generującym promieniowanie o długości fali 4,7 µm. Badanie zaprojektowano w celu oceny możliwości zastosowania modulacji amplitudowej nałożonej na impuls laserowy oraz określenia maksymalnej częstotliwości pracy. Modulację analogową impulsu zrealizowano sprzęgając sygnał sinusoidalny z generatora funkcyjnego z wejściem bramki tranzystora HEMT sterującego prądem zasilania lasera. Schemat układu zaprezentowano na Rys. 1.

Przebiegi czasowe impulsów laserowych obserwowano z wykorzystaniem modułu detekcyjnego UHSM-10.6 firmy VIGO Photonics, umożliwiającego wykrywanie promieniowania IR w zakresie od 3 µm do 12 µm z pasmem przenoszenia sygnału powyżej 1 GHz. Na obwiedni impulsu lasera zaobserwowano modulację sygnałem sinusoidalnym. Maksymalna częstotliwość sygnału modulującego, przy której zaobserwowano modulację na impulsie laserowym wyniosła 575 MHz.
Praca finansowana ze środków Narodowego Centrum Badań i Rozwoju, projekt „Technologie układów fotoniki scalonej na zakres średniej podczerwieni (MIRPIC)”, nr umowy TECHMATSTRATEG-III/0026/2019-00.
Literatura
[1] J. Mikołajczyk, Data Link with a High-Power Pulsed Quantum Cascade Laser Operating at the Wavelength of 4.5 µm, Sensors 2021, 21, 3231. https://doi.org/10.3390/s21093231